以下我将为您提供一个全面、系统且可操作的企业高管培训课程设置方案,包含设计原则、核心模块、实施路径和评估方法。

(图片来源网络,侵删)
第一部分:设计原则与核心理念
在开始设计具体课程前,必须明确几个核心原则:
- 战略导向: 课程内容必须紧密围绕公司未来3-5年的战略目标,如果公司战略是“数字化转型”,那么高管培训的核心就应是数字化领导力、数据驱动决策等。
- 问题解决: 培训应聚焦于高管团队当前面临的真实挑战,如跨部门协作不畅、创新乏力、市场响应迟缓等,以解决实际问题为出发点。
- 分层分类: 高管团队并非铁板一块,CEO、业务线负责人、职能负责人(如CFO, CTO)的需求和痛点各不相同,课程设置应体现差异化和针对性。
- 知行合一: 避免“听课时热血沸腾,回去后一动不动”,培训必须与实际工作项目、复盘反思、导师辅导相结合,确保知识转化为行动。
- 内外结合: 内部讲师(CEO、资深高管)分享实战经验,外部讲师(顶级学者、行业专家)带来前沿理论和跨界视角,两者结合,效果最佳。
第二部分:核心课程模块设置
高管培训课程可以围绕以下六大核心模块构建,企业可根据自身发展阶段和需求进行组合与深化。
战略思维与商业洞察
- 目标: 提升高管的宏观视野、系统思考和前瞻性决策能力,确保企业走在正确的道路上。
- 核心课程:
- 顶层设计与战略解码: 如何将公司愿景转化为可执行的战略,并有效分解到各业务单元。
- 商业模式创新与重构: 学习最新的商业模式画布、平台战略、生态圈构建等。
- 行业趋势与竞争分析: 运用PESTEL、波特五力等工具,深度分析行业格局与未来机遇。
- 宏观经济与政策解读: 理解全球及国内宏观经济形势、产业政策对企业的影响。
- 第二曲线增长: 如何在主营业务之外,发现和培育新的增长引擎。
组织领导力与人才发展
- 目标: 打造高绩效团队,构建可持续的人才梯队,激发组织活力。
- 核心课程:
- 教练式领导力: 从“命令-控制”型领导转变为“赋能-激发”型领导,学会辅导下属而非管理下属。
- 高绩效团队打造: 学习如何建立信任、设定清晰目标、促进高效协作和激发团队潜能。
- 战略人才盘点与继任计划: 如何识别关键人才,设计培养路径,确保核心岗位后继有人。
- 组织文化与变革管理: 如何塑造和传承企业文化,并有效推动组织变革,克服变革阻力。
- 跨文化领导力: 对于有全球化业务的企业,培养在不同文化背景下有效领导的能力。
数字化转型与科技创新
- 目标: 推动高管团队理解并引领企业数字化转型,将科技转化为核心竞争力。
- 核心课程:
- 数字化战略与领导力: CEO和高管应具备的数字化思维,如何制定和推动数字化战略。
- 人工智能与商业应用: 了解AI、大数据、云计算等前沿技术的基本原理及其在业务中的落地场景。
- 数据驱动决策: 培养基于数据进行分析、洞察和决策的习惯与能力。
- 敏捷管理与创新实践: 学习如何打破部门墙,建立快速迭代的创新机制(如Scrum, Design Thinking)。
- 网络安全与数据治理: 在数字化时代,如何保障企业数据安全和业务连续性。
财务智慧与资本运作
- 目标: 提升高管的财务素养,能读懂财务报表,做出符合股东价值的经营决策。
- 核心课程:
- 非财务高管的财务智慧: 精通三张报表(利润表、资产负债表、现金流量表),理解关键财务指标。
- 全面预算管理与成本控制: 如何制定科学合理的预算,并通过精细化管理实现降本增效。
- 价值创造与资本效率: 理解EVA(经济增加值)等概念,提升资本回报率。
- 投融资决策与估值: 学会评估项目投资价值,理解不同融资方式的利弊。
- 并购与整合: 企业并购的战略逻辑、尽职调查、估值及后期整合。
市场营销与品牌建设
- 目标: 在激烈的市场竞争中,带领团队赢得客户,建立强大的品牌护城河。
- 核心课程:
- 客户中心与价值主张设计: 深入理解客户需求,打造差异化的产品/服务价值主张。
- 数字化营销与全渠道运营: 掌握内容营销、社交媒体营销、私域流量运营等新营销方法。
- 品牌战略与故事营销: 如何构建强大的品牌形象,并通过故事与消费者建立情感连接。
- 定价策略与利润管理: 科学定价以实现市场份额与利润的最大化。
- 大客户战略与管理: 如何识别、开发和维护战略性大客户。
个人效能与心智修炼
- 目标: 提升高管个人的精力管理、压力应对和自我认知能力,实现可持续的领导力。
- 核心课程:
- 高管精力管理与压力疏导: 学会在高压下保持巅峰状态,避免职业倦怠。
- 高情商与影响力: 提升自我认知、自我管理和人际交往能力,更有效地影响他人。
- 卓越演讲与公众表达: 在内部会议、外部投资者沟通等场合,清晰、有力地传递思想。
- 决策科学与风险管理: 理解认知偏见,建立科学的决策流程和风险管控体系。
- 哲学与领导力智慧: 从历史、哲学中汲取智慧,思考领导力的本质和人生的意义。
第三部分:实施路径与形式建议
一个好的课程体系需要通过多样化的形式来落地,以适应高管的节奏和学习偏好。
-
混合式学习:
(图片来源网络,侵删)- 线上学习: 利用企业内部学习平台或外部MOOC平台(如Coursera, edX),提供基础理论、行业报告等预习和复习材料。
- 线下工作坊/研讨会: 针对核心模块,进行1-3天的深度研讨、案例分析和角色扮演,强调互动和体验。
- 行动学习: 将高管分成小组,围绕公司真实的战略难题或业务挑战,在专家辅导下开展项目,最终形成解决方案并付诸实践。
-
高管分享会:
定期邀请CEO或成功项目负责人,分享他们在战略、管理、创新等方面的实战经验和失败教训,这是最接地气的“内部课程”。
-
标杆企业参访:
组织高管团队前往国内外优秀企业(如华为、阿里、腾讯,或国外的Google、Tesla等)进行实地考察,与同行交流,开拓视野。
(图片来源网络,侵删) -
导师制/教练制:
为每位高管配备一位资深外部教练或公司内部导师,进行一对一的辅导,帮助他们解决个人领导力发展的瓶颈。
-
高管读书会/私董会:
定期共读一本商业经典,并围绕书中的观点结合公司实际进行深度研讨,形成私董会模式,相互启发,共同成长。
第四部分:效果评估与持续优化
培训的投入必须看到回报,因此建立完善的评估体系至关重要。
-
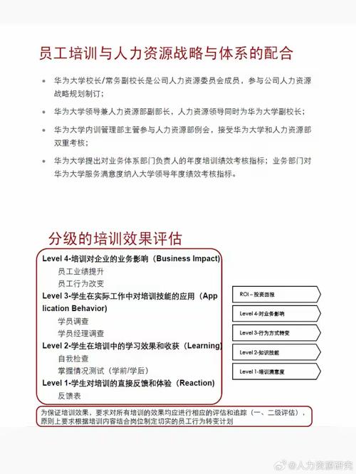
柯氏四级评估模型:
- 第一级(反应评估): 培训结束后,通过问卷收集学员对课程内容、讲师、组织等方面的满意度。
- 第二级(学习评估): 通过测试、案例分析、小组报告等方式,评估学员对知识和技能的掌握程度。
- 第三级(行为评估): 培训后1-3个月,通过360度反馈、上级访谈、下属观察等方式,评估学员在工作中行为的改变。
- 第四级(结果评估): 培训后3-6个月,追踪与培训目标相关的关键业务指标(如:团队绩效、员工敬业度、创新项目数量、市场份额等)的变化。
-
建立培训档案:
为每位高管建立个人发展档案,记录其参与培训、项目实践、能力提升和业绩贡献的全过程,作为晋升、激励的参考依据。
-
持续迭代:
每年对高管培训体系进行复盘,根据业务变化、战略调整和学员反馈,动态调整课程模块、内容和形式,确保其始终与企业发展同频共振。
企业高管培训课程的设置,是一个从“战略”到“战术”,从“组织”到“个人”的完整闭环,它不应是一次性的活动,而是一个持续赋能、驱动组织进化的战略投资,通过系统化的设计、多样化的实施和科学化的评估,才能真正锻造出一支能够引领企业走向未来的卓越高管团队。
