核心财务岗位概览
投资公司的财务体系通常围绕以下几类岗位构建:

(图片来源网络,侵删)
- 财务负责人/首席财务官:战略核心,对整个公司的财务健康和投资决策负责。
- 投资组合管理/财务分析:最贴近业务的岗位,负责已投项目的投后管理和价值评估。
- 基金会计:专注于单只或几只基金的会计核算、估值和合规报告。
- 财务分析师:负责募资、投资前端的财务建模和尽职调查支持。
- 税务与合规专员:处理复杂的税务结构和监管合规事宜。
- 司库/资金管理:负责公司的现金流、资金调配和投资者关系。
各岗位详细职责
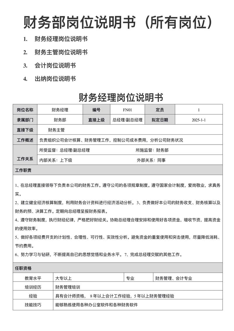
财务负责人 / 首席财务官
这是投资公司财务部门的最高负责人,角色兼具战略性和管理性。
-
战略层面:
- 财务战略规划:制定与公司投资战略相匹配的财务战略,包括资本结构、资金募集规划、利润分配策略等。
- 投资决策支持:参与投资委员会会议,从财务角度对潜在投资项目的估值、风险、回报提出专业意见。
- 风险管理:建立和维护公司的整体风险管理体系,识别市场风险、信用风险、流动性风险等,并制定应对策略。
- 投资者关系管理:作为与有限合伙人沟通的核心财务接口,解释基金业绩、财务状况和未来策略,维护LP信任。
-
运营层面:
- 团队管理:领导和管理整个财务团队,包括招聘、培训、绩效考核和职业发展规划。
- 财务体系建设:搭建和优化公司的财务流程、内部控制和报告体系,确保财务信息的准确性和及时性。
- 预算与预测:负责公司整体的年度预算编制和滚动预测,监控执行情况。
- 外部关系维护:管理与银行、审计师、律师、税务顾问等外部专业机构的关系。
投资组合管理 / 财务分析
这是投资公司中最具“投资”属性的财务岗位,通常被称为“投资组合公司财务分析师”或“投后管理经理”。

(图片来源网络,侵删)
-
投后管理与监控:
- 财务监控:定期(如每月/每季度)收集和分析被投企业的财务报表,跟踪关键绩效指标,如收入、利润、现金流、毛利率等。
- 经营分析:深入分析被投企业的经营状况,识别风险和机遇,并向投资团队和管理层提交分析报告。
- 预算与预测审核:协助或审核被投企业的年度预算和滚动预测,确保其与投资协议和公司战略一致。
-
价值评估与支持:
- 估值支持:根据投资协议约定,定期对被投企业进行估值,为后续的融资、退出或股权调整提供依据。
- 增值服务:利用财务专业知识,为被投企业提供财务优化、融资、并购、IPO等方面的建议和支持,帮助其提升价值。
- 退出分析:参与被投企业的退出策略制定,进行财务模型搭建,分析不同退出路径(如并购、IPO、股权转让)的潜在回报。
-
关系管理:
- 沟通桥梁:作为投资团队与被投企业CFO/财务负责人之间的主要沟通桥梁,确保信息通畅。
基金会计
基金会计是私募股权/创投基金后台运营的核心,确保基金的财务活动合规、透明。

(图片来源网络,侵删)
-
基金核算:
- 日常记账:负责基金的会计核算,准确记录所有投资、费用、收入和分配交易。
- 估值:核心职责,按照会计准则(如US GAAP, IFRS)和基金合同约定,对基金持有的所有资产(主要是被投企业的股权)进行公允价值估值,估值方法包括市场法、收益法、成本法等。
- 财务报表编制:定期编制基金的财务报表,如资产负债表、利润表、净资产变动表。
-
投资者报告:
- DPI/TVPI等指标计算:计算并向LPs报告关键业绩指标,如已分配资本回报率、价值至资本比率等。
- 定期报告:准备并分发季报、年报等投资者报告,清晰展示基金的运作情况和财务表现。
-
费用与分配管理:
- 管理费计算:准确计算并管理基金应支付给管理公司的管理费。
- 收益分配:根据基金协议的“瀑布式”分配条款,精确计算并向LPs进行资本返还和收益分配。
财务分析师
这个岗位通常服务于投资前端,是投资经理的“左膀右臂”。
-
投资尽职调查:
- 财务模型搭建与审核:搭建或审核目标公司的财务预测模型,重点分析其收入增长、盈利能力、现金流预测的合理性。
- 财务健康诊断:深入分析目标公司的历史财务数据,识别潜在的财务风险、会计粉饰、税务问题等。
- 交易结构支持:参与设计投资交易结构,从财务角度分析不同方案的影响。
-
投资分析:
- 估值分析:运用多种估值方法(如DCF、可比公司分析、先例交易分析)对目标公司进行估值,为投资谈判提供数据支持。
- 回报分析:构建投资回报模型,预测在不同情景下的投资回报率,评估投资的经济可行性。
税务与合规专员
投资,尤其是跨境投资,税务结构至关重要。
-
税务筹划:
- 基金层面税务:设计最优的基金架构,以实现税务效率(如利用穿透式征税避免双重征税)。
- 交易层面税务:在每一笔投资和退出交易中,进行税务影响分析和筹划,最大化税后回报。
- LP税务:为不同类型的LPs(如公司、养老基金、个人)提供税务方面的建议。
-
合规管理:
- 监管报告:确保公司及基金遵守所有适用的法律法规(如证监会、基金业协会的规定)。
- 备案与登记:负责基金的设立、备案、信息披露等合规性工作。
- 内部合规:建立和维护内部合规政策和流程,防范洗钱、内幕交易等风险。
司库 / 资金管理
负责公司的“钱袋子”,确保资金安全和高效运转。
-
资金规划与管理:
- 现金流预测:准确预测公司及基金的现金流状况,为投资决策和资金调配提供依据。
- 资本调用:根据基金合同,向LPs进行资本调用,确保投资活动有充足的资金支持。
- 资金归集与分配:管理银行账户,确保资金安全、及时地归集和分配。
-
投资者关系:
- 资本催缴:负责向LPs发送资本催缴通知,并跟踪资本到账情况。
- 分配执行:执行向LPs的收益分配,处理相关的银行和会计流程。
核心能力要求
- 专业知识:精通会计准则、财务建模、估值分析、税务法规。
- 行业理解:深刻理解私募股权/风险投资的业务模式、交易结构和术语(如LPA, J Curve, DPI等)。
- 分析能力:强大的数据分析和逻辑思维能力,能从复杂信息中提炼关键洞察。
- 沟通能力:优秀的书面和口头表达能力,能清晰地向投资团队、管理层和LPs呈现复杂的财务信息。
- 工具技能:熟练掌握Excel(数据透视表、VBA等高级功能)、财务软件、数据库(如SQL)是必备技能。
投资公司的财务岗位远不止于传统的“账房先生”,他们是投资决策的合作伙伴、价值创造的催化剂、合规运营的守护者,无论是前端的交易支持,中端的投后管理,还是后端的基金运营,财务人员都深度参与其中,其专业能力直接决定了投资公司的核心竞争力和最终的投资回报。
