下面我将为您提供一个从0到1构建人力资源培训课程体系的完整框架、方法论和具体课程示例,您可以根据自己公司的实际情况进行调整和应用。

(图片来源网络,侵删)
第一部分:培训课程设置的核心原则与流程
在设置具体课程前,必须先明确指导思想和科学流程。
核心原则
- 战略导向: 培训内容必须与公司战略目标紧密相连,公司未来3-5年的发展方向是什么?(国际化、数字化转型、产品创新)培训就要为这些战略目标储备相应的人才和能力。
- 需求驱动: 培训不能是“拍脑袋”决定的,必须基于组织分析、岗位分析、人员分析(培训需求分析TNA)来确定,解决实际业务痛点。
- 分层分类: 针对不同层级(新员工、骨干、管理者)、不同序列(技术、市场、职能、销售)的员工,设计差异化的课程,避免“一锅烩”。
- 学以致用: 培训内容必须与工作场景高度相关,强调实践和应用,多采用案例研讨、角色扮演、行动学习等方式,确保知识能够转化为行为和绩效。
- 持续发展: 培训不是一次性的活动,而是一个贯穿员工职业生涯的持续过程,要建立从入职到晋升的完整学习路径。
- 效果评估: 建立完善的培训效果评估体系(如柯氏四级评估模型),衡量培训的投入产出比,并根据反馈持续优化课程。
设置流程
- 需求分析:
- 组织层面: 公司战略、年度目标、业务挑战是什么?
- 岗位层面: 各岗位的胜任力模型是什么?员工在知识、技能、态度上有哪些差距?
- 个人层面: 员工个人职业发展规划是什么?他们希望提升哪些能力?
- 课程设计:
- 确定培训目标。
- 设计课程大纲、内容模块、教学案例。
- 选择合适的教学方法(线上、线下、混合式)。
- 开发或采购培训材料(讲师手册、学员手册、PPT、视频等)。
- 实施交付:
- 组建内部讲师团队或聘请外部讲师。
- 发布培训通知,组织报名。
- 安排场地、设备、物料。
- 按计划实施培训。
- 效果评估与反馈:
- 反应评估: 学员对课程、讲师、环境的满意度如何?(课后问卷)
- 学习评估: 学员是否掌握了知识和技能?(考试、作业、演示)
- 行为评估: 员工在培训后,工作行为是否发生了积极改变?(上级观察、360度反馈)
- 结果评估: 培训是否对业务结果产生了积极影响?(KPI改善、业绩提升、成本降低)
- 体系优化:
根据评估结果和业务变化,定期复盘和更新课程体系,淘汰过时课程,开发新课程。
第二部分:分层分类的课程体系框架
一个完整的培训体系通常可以按照员工层级和能力模块两个维度来构建。
按员工层级划分
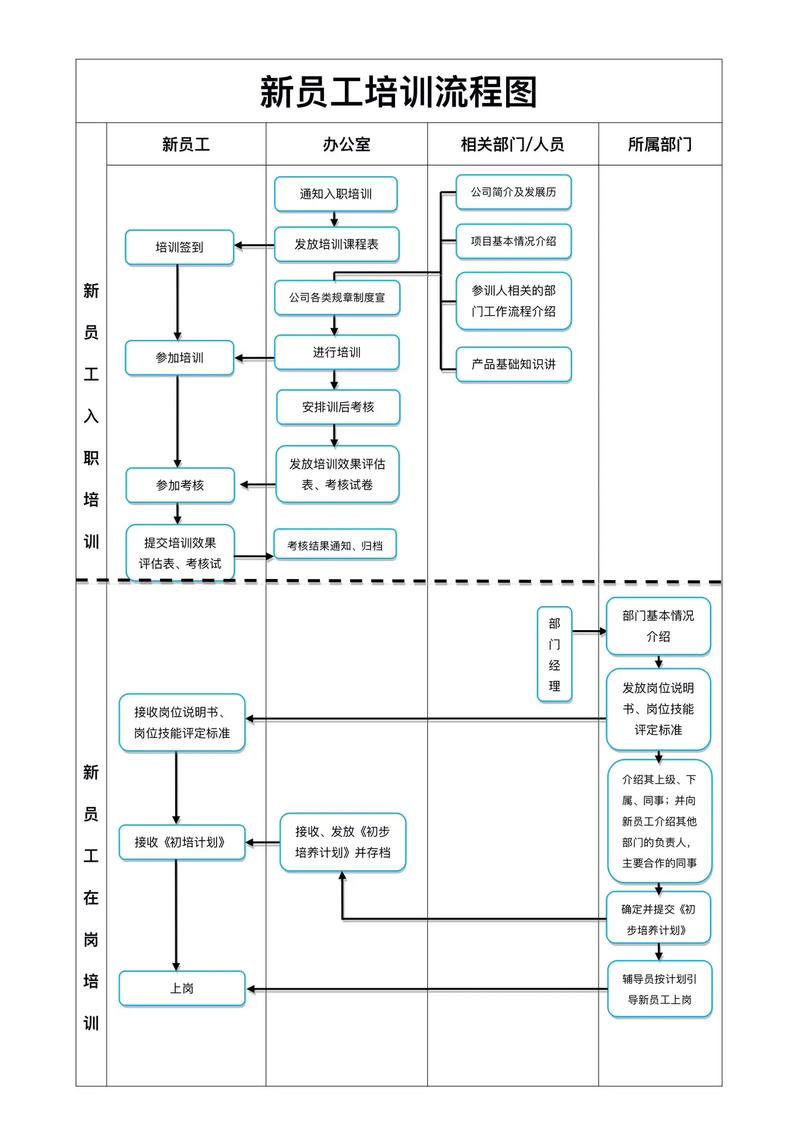
新员工入职培训

(图片来源网络,侵删)
- 目标: 快速融入公司,了解文化,掌握基本技能,顺利度过试用期。
- 核心课程:
- 公司文化融入: 公司历史、愿景、使命、价值观、组织架构、行为规范。
- 规章制度: 人事行政制度、财务报销制度、信息安全规定。
- 职场通用技能: 职场沟通、时间管理、商务礼仪、办公软件高效应用。
- 岗位基础技能: 岗位职责、SOP操作流程、业务基础知识。
- 团队融入活动: 破冰游戏、团队建设。
专业骨干员工培训
- 目标: 深化专业技能,提升独立解决复杂问题的能力,成为领域内的专家。
- 核心课程:
- 专业技能深化: 行业前沿技术、高级工具应用、项目管理、质量管理。
- 问题分析与解决: 结构化思维、逻辑推理工具(如MECE、金字塔原理)、根因分析。
- 高效执行力: 目标管理、高效会议、结果导向、闭环管理。
- 知识管理与分享: 如何总结经验、撰写文档、进行内部知识分享。
管理者培训
- 目标: 从“业务能手”转变为“合格的管理者”,掌握团队管理和领导力。
- 核心课程(可按管理层级细分):
- 新晋经理/主管培训:
- 角色认知: 从个人贡献者到管理者的转变。
- 团队管理: 目标设定与分解、任务分配、绩效辅导、有效授权。
- 基础沟通: 与下属的沟通、跨部门沟通。
- 中层经理培训:
- 领导力提升: 情境领导力、教练式辅导、激励下属、打造高绩效团队。
- 管理进阶: 战略解码与执行、预算管理、非人力资源经理的人力资源管理。
- 高效决策: 数据驱动决策、风险管理。
- 高层管理者培训:
- 战略思维: 宏观经济分析、行业洞察、商业模式创新。
- 组织发展: 组织变革管理、企业文化重塑、人才梯队建设。
- 商业智慧: 财务报表解读、资本运作、并购与整合。
- 新晋经理/主管培训:
按能力模块划分
这个维度可以与员工层级结合,为不同员工提供“能力提升菜单”。
通用能力类

(图片来源网络,侵删)
- 沟通与表达: 高效沟通、向上管理、公众演讲、汇报技巧。
- 思维与决策: 结构化思维、批判性思维、创新思维、高效决策。
- 执行力: 目标管理(OKR/MBO)、项目管理、时间管理、执行力提升。
- 职业素养: 职场心态、压力管理、情商培养、商务礼仪。
专业能力类
- 市场与销售: 市场调研、品牌策划、客户关系管理、大客户销售、谈判技巧。
- 研发与产品: 敏捷开发、用户体验设计、产品经理全流程、测试管理。
- 生产与运营: 精益生产、供应链管理、质量管理、安全生产。
- 财务与法务: 财务报表分析、预算管理、合同法、税务基础。
领导力与管理类
- 自我管理: 情绪管理、个人效能、领导力认知。
- 团队管理: 团队建设、绩效管理、辅导与激励、冲突管理。
- 业务管理: 战略规划、业务复盘、数据分析与洞察。
- 组织发展: 人才发展、组织变革、文化建设。
第三部分:课程形式与教学方法建议
- 线上学习:
- 形式: 线上录播课、直播课、知识库、在线题库、微课。
- 优点: 灵活便捷、成本低、可重复学习。
- 适用: 知识普及、政策宣导、基础理论、碎片化学习。
- 线下培训:
- 形式: 讲师授课、案例研讨、沙盘推演、角色扮演、行动学习。
- 优点: 互动性强、体验感好、适合深度学习和技能演练。
- 适用: 技能提升、领导力发展、团队建设。
- 混合式学习:
- 形式: 线上预习(理论学习)+ 线下工作坊(实践演练)+ 线上社群(持续辅导)。
- 优点: 结合线上线下优势,学习效果最佳,是现代企业培训的主流趋势。
- 在岗实践:
- 形式: 轮岗、项目历练、导师制、内部“师徒制”。
- 优点: 学习与工作无缝结合,效果直接可见。
- 外部交流:
- 形式: 行业峰会、标杆企业参访、公开课、EMBA/MBA。
- 优点: 开拓视野,学习前沿理念。
第四部分:课程体系表示例
XX科技有限公司2025年度培训课程体系
| 培训对象 | 培训阶段 | 核心课程 | 课程形式 | 目标产出 |
|---|---|---|---|---|
| 全体员工 | 入职培训 | 公司文化与价值观、规章制度、IT系统操作 | 线下集中 | 1周内完成入职,了解公司 |
| 新员工 | 试用期培训 | 岗位SOP、业务基础知识、导师辅导计划 | 线上+线下混合 | 顺利转正,胜任岗位 |
| 技术序列 | 专业骨干 | 高级编程技术、架构设计、代码质量与测试 | 线下工作坊+线上 | 提升代码质量,主导核心模块 |
| 产品序列 | 专业骨干 | 用户研究、产品规划、数据分析、竞品分析 | 案例研讨+项目实践 | 输出高质量产品方案 |
| 市场序列 | 专业骨干 | 数字营销、内容营销、品牌公关、渠道管理 | 线上+线下 | 提升品牌声量,促进销售转化 |
| 新晋经理 | 管理入门 | 从业务到管理、目标设定与分解、有效授权 | 线下集训 | 建立管理思维,管理好团队 |
| 中层经理 | 管理进阶 | 情境领导力、教练式辅导、绩效面谈技巧 | 行动学习+线上 | 打造高绩效团队,提升组织效能 |
| 高层管理者 | 战略发展 | 战略解码与落地、组织变革、财务智慧 | 外部参访+私董会 | 制定并执行公司战略 |
设置人力资源培训课程是一项系统性工程,它不是简单的课程堆砌,而是一个服务于公司战略、赋能员工成长的动态生态系统,成功的培训体系能够:
- 对员工: 明确成长路径,提升个人能力,增强归属感。
- 对管理者: 获得得力干将,提升团队战斗力。
- 对公司: 传承企业文化,打造人才梯队,最终实现战略目标和可持续发展。
建议您从分析现状和需求开始,先在小范围内试点,然后逐步迭代和完善,最终建立起符合公司特色的、行之有效的培训课程体系。
