研发项目管理培训总结
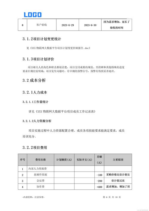
培训名称: 研发项目管理实战与提升 培训时间: YYYY年MM月DD日 - YYYY年MM月DD日 培训讲师: [讲师姓名/公司] 参训人员: [您的姓名/部门] 总结日期: YYYY年MM月DD日

(图片来源网络,侵删)
培训背景与目标
随着公司业务的快速发展和市场竞争的日益激烈,研发项目的成功与否直接关系到公司的核心竞争力,本次培训旨在帮助研发团队的核心成员系统性地掌握现代研发项目管理的核心理论与实战方法,提升项目规划、执行、监控和收尾的能力,确保项目能够按时、按质、按预算交付,最终将研发成果高效转化为商业价值。
核心收获与心得体会
通过本次培训,我不仅学习了理论知识,更重要的是获得了许多可以直接应用于实践的宝贵经验,主要收获可以归纳为以下几个方面:
理念升华:从“救火队长”到“项目舵手”
- 核心理念转变: 培训让我深刻认识到,项目管理并非仅仅是“把事情做完”,而是“正确地做事”和“做正确的事”,它强调的是一种主动规划、系统思维和风险前置的管理哲学。
- 角色认知: 作为项目负责人,我的角色不应是被动地解决各种突发问题(“救火队长”),而应是项目的“舵手”,通过清晰的规划、有效的沟通和精准的决策,引领团队驶向成功的彼岸。
方法论掌握:构建系统化的项目管理框架

(图片来源网络,侵删)
- 敏捷与瀑布的融合: 培训系统讲解了瀑布模型和敏捷开发的优缺点及适用场景,我认识到,没有“银弹”,关键在于根据项目特点(如需求明确性、技术不确定性、客户参与度等)选择或融合合适的方法论,在需求明确、风险较低的阶段可采用瀑布式规划,在核心功能研发阶段可采用敏捷迭代,以快速响应变化。
- 关键流程详解:
- 项目启动与规划: 学会了如何制作一份高质量的项目章程,明确项目目标、范围、干系人和高层级风险,更重要的是,掌握了如何进行WBS(工作分解结构),将复杂项目拆解为可管理、可交付的小任务,这是项目估时、估资和分配责任的基础。
- 风险管理: 认识到风险管理是贯穿项目始终的核心活动,培训教授的风险识别(如头脑风暴、德尔菲法)、风险分析(定性/定量)、风险应对策略(规避、转移、减轻、接受),让我对如何提前识别和应对潜在问题有了系统性的工具。
- 进度与成本控制: 学习了如何使用甘特图进行可视化进度管理,以及如何利用关键路径法识别项目中的“瓶颈任务”,在成本控制方面,理解了挣值管理的概念,通过“计划价值-实际成本-挣值”三个维度,科学地衡量项目绩效和健康度。
实战技能提升:解决研发项目的“痛点”
- 需求管理: 研发项目最大的挑战之一是需求变更,培训强调了基线管理的重要性,并通过原型设计、用户故事等方法,在项目早期尽可能明确需求,建立有效的变更控制流程,减少“镀金”和范围蔓延。
- 高效沟通: 项目成功70%在于沟通,我学到了干系人分析矩阵,可以识别不同干系人的影响力和利益诉求,并制定针对性的沟通策略,掌握了每日站会、周例会、项目评审会等高效会议的组织技巧,确保信息在团队和干系人之间顺畅流动。
- 团队协作与冲突管理: 理解了不同团队成员(如开发、测试、产品、设计)在项目生命周期中的不同角色和期望,学习了在压力下如何进行有效的冲突管理,将破坏性冲突转化为建设性讨论,激发团队创造力。
结合实际工作的反思与改进方向
对照培训所学内容,我反思了当前工作中项目管理的现状,并发现了以下可以改进的方面:
存在的问题与挑战:
- 项目启动阶段: 有时过于急于进入开发,对项目目标的共识和范围的界定不够清晰,导致后期频繁变更。
- 计划与执行: 项目计划有时过于理想化,对风险的预估不足,导致项目进度经常出现“前松后紧”的现象。
- 沟通效率: 日常沟通多依赖即时工具,缺乏正式的、结构化的信息同步机制,导致部分信息传递不畅或遗漏。
- 知识沉淀: 项目结束后,经验教训的总结和知识沉淀不足,导致类似问题在不同项目中重复出现。
后续改进行动计划:

(图片来源网络,侵删)
| 改进领域 | 具体行动措施 | 预期目标/效果 | 时间节点 |
|---|---|---|---|
| 项目启动 | 在每个新项目启动时,强制组织项目启动会,共同评审并确认项目章程。 使用WBS对核心任务进行拆解,并获得关键干系人认可。 |
确保团队对目标、范围和职责达成共识,从源头减少变更。 | 下一个项目启动时 |
| 计划与风险 | 在制定项目计划时,引入风险识别环节,并制定初步应对预案。 每周进行一次项目健康度检查,重点关注关键路径任务和风险状态。 |
提前预警风险,避免项目出现重大偏差,提高项目可预测性。 | 立即开始 |
| 沟通管理 | 建立标准化的周报模板,每周固定时间发送给所有核心干系人。 尝试引入每日站会,快速同步进度和障碍。 |
提高信息透明度,让问题暴露在早期,加速问题解决。 | 2周内试行 |
| 知识管理 | 在项目结束后,组织项目复盘会,记录成功经验和失败教训。 建立一个简单的项目知识库,存档重要的项目文档和复盘报告。 |
形成组织资产,避免重复踩坑,提升团队整体能力。 | 下个项目结束后 |
总结与展望
本次研发项目管理培训是一次极具价值的“充电”过程,它不仅为我提供了系统性的理论框架和实用的工具箱,更重要的是,它启发了我对项目管理工作的深度思考。
我将努力将所学知识与实践相结合,从“被动响应”转向“主动管理”,从“经验驱动”转向“流程与数据驱动”,我将积极推动上述改进计划的落地,并期望与团队成员共同分享和学习,逐步将我们的研发项目管理能力提升到一个新的高度,为公司的持续创新和发展贡献更大的力量。
