需要特别注意的是,该版本已于2025年12月21日被安徽省第十三届人民代表大会常务委员会第三十九次会议修订通过,并于2025年3月1日起施行。2025年的版本已经废止,不再具有法律效力。

(图片来源网络,侵删)
了解2025年版的内容对于理解安徽省物业管理政策的演变以及新条例的修订背景仍有帮助,以下内容将分为三部分:
- 2025年版条例的核心要点回顾(已废止)
- 2025年新版条例的重大变化(现行有效)
- 如何查询和获取官方文本
2025年版《安徽省物业管理条例》核心要点回顾(已废止)
2025年的条例是在2004年、2009年版本基础上进行的一次重要修订,它对规范安徽省物业管理活动、维护业主和物业服务企业的合法权益起到了积极作用,其主要内容框架通常包括:
总则部分:
- 立法目的: 为了规范物业管理活动,维护业主和物业服务企业的合法权益,营造良好的居住和工作环境。
- 适用范围: 适用于本省行政区域内的物业管理活动。
- 基本原则: 遵循公开、公平、公正的原则。
- 政府职责: 明确了县级以上人民政府住房和城乡建设行政主管部门或其委托的物业主管部门负责本行政区域内物业管理活动的监督管理工作。
业主、业主大会和业主委员会:

(图片来源网络,侵删)
- 业主定义: 明确了业主对建筑物专有部分享有占有、使用、收益和处分的权利,对专有部分以外的共有部分享有共有和共同管理的权利。
- 首次业主大会筹备: 规定了首次业主大会会议筹备组的组成(由建设单位、业主代表、街道办事处或乡镇人民政府、居民委员会等组成)。
- 业主大会职责: 制定和修改管理规约、业主大会议事规则;选举业主委员会或更换委员;选聘和解聘物业服务企业等。
- 业主委员会选举与运作: 规定了业主委员会的选举程序、任期、职责以及会议召开规则,强调了业主委员会应当依法履行职责,不得作出与物业管理无关的决定,不得从事经营活动。
前期物业管理:
- 定义: 指业主、业主大会选聘物业服务企业之前,由建设单位选聘物业服务企业实施的物业管理。
- 招投标要求: 建设单位应当通过招投标的方式选聘具有相应资质的物业服务企业,对于住宅物业,建筑面积在3万平方米以上的,必须进行公开招投标。
- 临时管理规约: 建设单位在销售物业时,应当制定临时管理规约,并对物业买受人明示并予以说明。
- 物业承接查验: 明确了物业服务企业承接物业时,应当与建设单位共同对物业共用部位、共用设施设备进行查验,并签订书面协议。
物业服务管理:
- 物业服务合同: 物业服务企业应当与业主委员会签订书面的物业服务合同,并报物业主管部门备案。
- 物业服务内容: 包括共有部位和共用设施的维修、养护、管理;公共区域的清洁卫生、垃圾清运、公共秩序维护、车辆停放管理等。
- 物业服务收费: 应遵循合理、公开以及费用与服务水平相适应的原则,具体收费标准由双方在合同中约定,并接受政府价格主管部门的监督。
物业的使用与维护:
- 禁止行为: 明确禁止了损坏或者擅自变动房屋承重结构、主体结构;违法搭建、私挖地下空间等损害他人合法权益的行为。
- 车位车库管理: 规定了规划用于停放汽车的车位、车库,应当首先满足业主的需要,建设单位可以出售、附赠或者出租给业主,但不得出售给业主以外的其他人。
- 专项维修资金: 明确了专项维修资金的筹集、管理和使用范围,主要用于物业共用部位、共用设施设备保修期满后的维修、更新和改造。
法律责任:

(图片来源网络,侵删)
- 对业主、业主委员会、建设单位、物业服务企业等各方主体的违法行为,规定了相应的法律责任,包括警告、罚款、责令限期改正等。
- 对物业主管部门工作人员玩忽职守、滥用职权、徇私舞弊的行为,也规定了相应的法律责任。
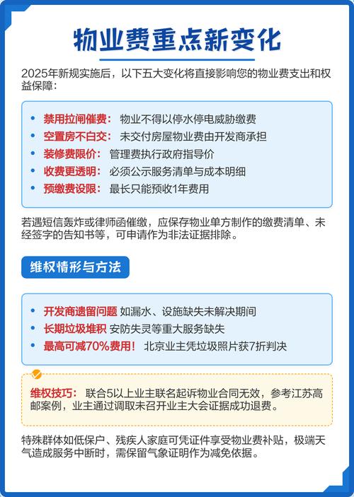
2025年新版《安徽省物业管理条例》的重大变化(现行有效)
2025年3月1日施行的新版条例,在2025年版的基础上进行了全面修订,回应了社会热点问题,更具操作性和前瞻性,主要变化包括:
强化党建引领:
- 新增“红色物业”要求: 明确要求建立党建引领下的社区居民委员会、业主委员会、物业服务企业协同机制(“红色物业”),将党的领导贯穿于物业管理全过程。
- 党员“双报到”制度: 鼓励和支持业主中的党员成员通过法定程序进入业主委员会,发挥先锋模范作用。
聚焦“急难愁盼”问题:
- 明确“停车难”解决方案:
- 新增规定,在不影响消防安全和道路通行的情况下,经业主共同决定,可以利用业主共有的道路、场地划定停车泊位。
- 鼓励建设单位将闲置的人防车位出租给业主使用,租金纳入专项维修资金。
- 规范“高空抛物”: 明确了物业服务企业应当采取必要的安全保障措施,防止高空抛物行为,并协助有关部门进行调查。
- 解决“飞线充电”: 明确要求物业服务企业应当规范电动自行车、电动摩托车停放和充电行为,及时劝阻和制止违规行为,并设置集中充电设施。
- 电梯安全责任: 明确了电梯使用单位(通常是业主或业委会委托的物业)是电梯安全使用管理的责任主体,必须按规定进行维护保养和定期检验。
完善业主自治机制:
- 降低业主大会召开门槛: 对首次业主大会会议的召开条件、筹备流程等进行了细化,降低了业主成立业主大会的难度。
- 明确业委会委员资格与罢免: 对业主委员会委员的资格条件、禁止行为以及罢免程序作出了更具体的规定,保障了业主的监督权。
- 建立业主委员会信用档案: 要求物业主管部门对业主委员会委员建立信用档案,对有不良行为的委员进行公示。
规范物业服务与收费:
- 细化物业服务合同内容: 要求物业服务合同应当明确服务内容、服务标准、收费标准、双方权利义务、违约责任等。
- 推行酬金制: 鼓励物业服务企业采用酬金制收费方式,即物业服务企业收取固定酬金,其余所有收入支出均由业主大会或业主委员会监督,账目公开透明。
- 规范物业交接: 对物业服务合同终止或解除后,原物业服务企业的退出、新物业服务企业的进场以及物业资料的交接等流程作出了详细规定,避免“交接难”。
创新管理与服务模式:
- 推广“智慧物业”: 鼓励运用信息化、智能化技术,建设智慧物业管理服务平台,提升物业管理的智能化水平。
- 鼓励养老托育服务: 鼓励物业服务企业在做好基础服务的同时,拓展社区养老服务、托育服务等,满足业主多样化需求。
如何查询和获取官方文本
为了确保信息的准确性和权威性,建议您通过以下官方渠道查询2025年新版《安徽省物业管理条例》的全文:
-
安徽省人大常委会官网:
- 访问“安徽省人民代表大会常务委员会”官方网站。
- 在“法规库”或“地方法规”栏目中,搜索“安徽省物业管理条例”,即可找到2025年3月1日施行的最新版本。
-
安徽省人民政府官网:
- 访问“安徽省人民政府”官方网站。
- 在“政策文件”或“地方政府规章”栏目中,同样可以检索到该条例。
-
“安徽发布”等官方新媒体平台:
安徽省人民政府的官方微信公众号“安徽发布”等平台,在法规正式施行前后通常会发布全文或政策解读。
如果您正在处理与物业管理相关的具体事务,请务必查阅和使用2025年3月1日施行的最新版《安徽省物业管理条例》,因为它才是当前具有法律效力的依据,2025年的版本仅作为历史参考。
