真题资源获取渠道
您可以通过以下渠道获取高质量的《财务成本管理》真题(回忆版):

-
权威培训机构官网/APP:
- 东奥会计在线、中华会计网校:这些机构每年都会组织“考后点评”和“真题解析”,会根据考生回忆整理出非常详尽的真题和答案,通常在考试结束后第二天就会发布。
- 金程教育、高顿教育:同样提供高质量的真题回忆和解析服务。
-
专业论坛和社区:
- CPAer论坛:一个专注于CPA考生的社区,考后会有大量考生自发分享考题和感受。
- 知乎、豆瓣小组:搜索“CPA 财管 真题”等关键词,可以找到很多考生的回忆贴。
-
购买真题书籍:
市面上有多个机构出版的《历年真题详解》或《真题汇编》书籍,如“轻松过关”系列、“梦想成真”系列等,这些书会收集多年的真题(回忆版)并进行深度解析。
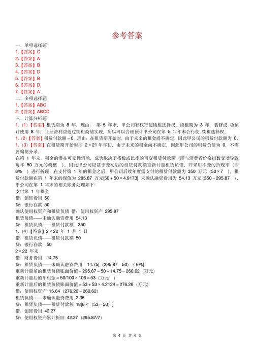
(图片来源网络,侵删)
近年真题特点与趋势分析
通过分析近年来的《财务成本管理》真题,可以总结出以下几个显著特点:
-
计算量巨大,时间紧张:
这是财管科目最核心的特点,考试时长为150分钟,但题目多、计算复杂,很多考生反映时间根本不够用,要求考生不仅会算,还要算得快、算得准。
-
综合性强,跨章节融合:
(图片来源网络,侵删)- 题目不再是单一知识点的考查,而是将多个章节的知识点融合在一起,一道计算题可能会同时涉及资本成本、资本结构、项目投资决策、期权估值等多个知识点。
-
注重理论与实际应用结合:
考试越来越注重考查考生运用财务管理理论解决实际问题的能力,题目背景更贴近企业真实经营场景,需要考生先从文字描述中提炼出财务模型。
-
新增和变化考点是重点:
- 每年教材新增或修改的内容,几乎都是当年考试的重点,近年来对管理用财务报表、实体现金流量模型、期权估值的考查频率和深度都有所增加。
-
题型稳定,分值分布明确:
- 单选题:共14题,每题1.5分,共21分,主要考查基础概念和公式,难度相对较低,但覆盖面广。
- 多选题:共12题,每题2分,共24分,主要考查对知识点的理解和辨析,难度较大,多选、少选、错选均不得分。
- 计算分析题:共5题,共40分,每道题通常包含多个小问,是考试的核心得分点,综合性强,计算量大。
- 综合题:共1题,15分,通常是“情景题”,篇幅最长,将多个章节的知识点串联起来,全面考查考生的综合分析和应用能力。
高频考点及真题示例
以下是《财务成本管理》历年来的高频考点,并附上典型的真题示例(根据回忆整理)。
高频考点一:财务报表分析与财务预测
- :管理用财务报表的编制、可持续增长率、外部融资需求额。
- 真题示例(简述):
- 题目:给定企业传统的利润表和资产负债表,要求编制管理用的管理利润表和管理资产负债表,并计算净经营资产净利率、税后经营净利率、净财务杠杆等指标。
- 考查目的:考生是否真正理解了经营活动和金融活动的区分,这是后续估值和绩效评价的基础。
高频考点二:价值评估
- :现金流量折现模型(特别是实体现金流量模型)、相对价值评估法(市盈率、市净率、市销率)。
- 真题示例(简述):
- 题目:一家公司未来3年的实体现金流量可以预测,之后进入稳定增长期,要求计算公司实体价值和股权价值。
- 考查目的:熟练掌握现金流量的预测、折现率的计算(加权平均资本成本WACC)以及终值的计算,这是财管中最核心、分值最高的章节之一。
高频考点三:资本成本与资本结构
- :普通股资本成本的估计(CAPM模型)、债务资本成本、加权平均资本成本、MM理论、权衡理论。
- 真题示例(简述):
- 题目:给定公司股票的贝塔系数、无风险利率、市场风险溢价,以及债券的利率和税率,要求计算公司的WACC。
- 考查目的:对资本成本概念和计算公式的掌握,这是连接企业投资决策和融资决策的桥梁。
高频考点四:长期投资决策
- :净现值法、内含报酬率法、项目现金流量的计算、敏感性分析。
- 真题示例(简述):
- 题目:一个设备更新项目,需要计算初始投资额、未来每年的营业现金流量(考虑折旧、税、营运资本变动),并计算项目的净现值和内含报酬率,判断项目是否可行。
- 考查目的:项目投资决策的全流程掌握,关键在于现金流量的识别和计算。
高频考点五:期权估值
- :期权的基本概念(看涨/看跌)、二叉树模型、布莱克-斯科尔斯期权定价模型、实物期权。
- 真题示例(简述):
- 题目:利用两期二叉树模型,为一份欧式看涨期权定价,已知标的资产当前价格、上行和下行乘数、无风险利率。
- 考查目的:理解期权价值的来源,并掌握基本的期权定价模型,这是近年来的重点和难点。
高频考点六:标准成本法
- :固定制造费用差异分析(二因素分析法、三因素分析法)。
- 真题示例(简述):
- 题目:给出实际产量、实际工时、实际成本、预算产量、预算工时、标准工时、标准成本等数据,要求计算并分析固定制造费用的耗费差异、能量差异和效率差异。
- 考查目的:对成本控制差异分析的精确计算,这是成本管理的核心。
备考策略与建议
-
理解重于记忆:财管公式繁多,但死记硬背毫无用处,必须理解每个公式的来龙去脉、适用前提和经济学含义,WACC为什么用税后债务成本?因为利息可以抵税。
-
多动笔,勤练习:财管是“算”出来的,不是“看”出来的,一定要亲手做题,尤其是计算题和综合题,每天保证一定的计算量,保持手感。
-
重视真题,反复研究:真题是最好的复习资料,至少要做近5年的真题,第一遍模拟考试,第二遍精做,分析每道题的考点、陷阱和解题思路,第三遍回顾,查漏补缺。
-
建立知识框架,总结归纳:使用思维导图等方式,将各个章节的知识点串联起来,形成一个完整的知识体系,将“财务报表分析-财务预测-资本成本-企业价值评估”这条主线理清楚。
-
掌握时间管理:平时练习就要严格按照考试时间进行,建议的做题顺序是:单选题 -> 多选题 -> 计算分析题 -> 综合题,遇到难题果断跳过,确保会做的题都拿到分。
-
使用计算器:熟练使用科学计算器(如卡西欧fx-991CN X),熟悉其存储、回归计算等功能,可以大大提高计算速度和准确性。
祝您备考顺利,成功上岸!
