这是一个非常常见且重要的问题,对于工商管理专业的毕业生来说,想考一级建造师(简称“一建”),答案是:可以,但需要满足特定的专业和工作年限要求。

(图片来源网络,侵删)
下面我将为你详细拆解这个问题,并提供清晰的报考路径。
核心结论:可以考,但属于“非相关专业”
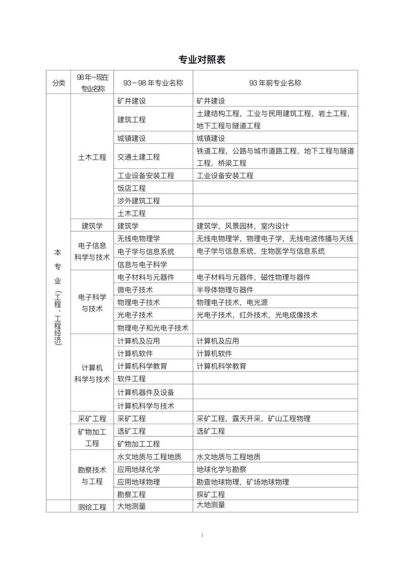
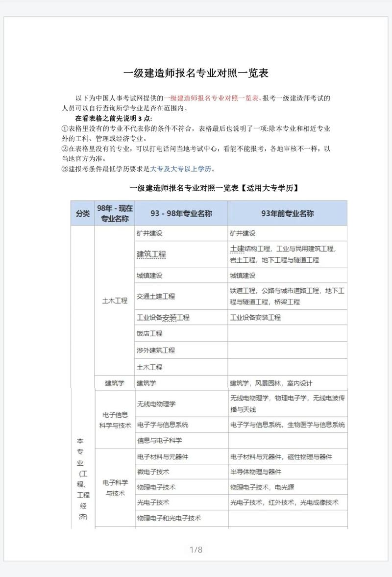
根据国家人力资源和社会保障部、住房和城乡建设部联合发布的《一级建造师执业资格考试专业工程管理与实务科目专业类别对照表》,我们可以看到一建考试的专业要求。
专业类别划分:
- 本专业 (对口专业): 工程类或工程经济类专业,土木工程、建筑学、电子信息科技与技术、计算机科学与技术、采矿工程、机械工程、通信工程、建筑环境与设备工程、给水排水工程等。
- 相近专业: 部分管理学专业也被划为相近专业,但要求更严格。
- 其他专业 (非相关专业): 如工商管理、市场营销、会计学等。
工商管理专业的定位:

(图片来源网络,侵删)
工商管理专业通常被归类在“其他专业”或“管理学类”中,不属于“工程类或工程经济类”这个核心对口专业。
这意味着:
- 你有资格报考一级建造师。
- 但你的报考条件会比“工程类”专业的毕业生更严格,主要体现在工作年限的要求上。
报考条件详解
一建的报考条件分为“考全科”和“免试部分科目”两种,绝大多数考生都属于“考全科”。
考全科条件(必须同时满足)
| 序号 | 专业类别 | 学历 | 工作年限 | 从事建设工程项目施工管理工作年限 |
|---|---|---|---|---|
| 1 | 工程类或工程经济类 | 大专 | 6年 | 4年 |
| 2 | 工程类或工程经济类 | 本科 | 4年 | 3年 |
| 3 | 其他专业 (如工商管理) | 大专 | 6年 + 1年 | 5年 |
| 4 | 其他专业 (如工商管理) | 本科 | 4年 + 1年 | 4年 |
解读:

(图片来源网络,侵删)
- 关键点: 对于工商管理这类“其他专业”的考生,官方文件通常要求工作年限在“工程类或工程经济类”专业要求的基础上,再增加1年。
- 大专学历: 需要 6年 工作经验,5年 必须是从事建设工程项目施工管理工作的经验。
- 本科学历: 需要 4年 工作经验,4年 必须是从事建设工程项目施工管理工作的经验。
- “从事建设工程项目施工管理工作”:这是审核的重点,你需要提供你所在单位开具的工作年限证明,证明你在这些年份里,确实在工程项目中担任了管理岗位(如项目经理、施工员、质量员、安全员、资料员等),如果是在房地产公司、咨询公司等从事项目管理相关工作,只要能证明与“建设工程项目施工”相关,也可能被认可。
免试部分科目条件 (针对特定人群)
如果你符合以下条件,可以免试《建设工程经济》和《建设工程项目管理》两个科目,只需参加《建设工程法规及相关知识》和《专业工程管理与实务》两个科目的考试:
- 受聘担任工程或工程经济类高级专业技术职务。
- 具有工程类或工程经济类大专以上学历并从事建设工程项目施工管理工作满20年。
注意: 这个条件对专业和工作年限的要求极高,工商管理专业毕业生通常难以满足,因此这条路径对大多数人来说不适用。
给工商管理专业考生的具体建议
如果你是工商管理专业,并决心要考一建,可以按以下步骤进行:
第一步:确认自身资格
- 核对学历: 确认你的国家承认的学历(大专或本科)。
- 计算工作年限: 从你毕业那天开始计算,到报考当年年底,是否满足上述“其他专业”的工作年限要求。
- 梳理工作经历: 回顾你的工作履历,看是否有在建筑公司、施工单位、工程监理公司、房地产开发公司(工程部)等单位从事项目管理的经历,这是你报名审核时最关键的证明材料。
第二步:选择专业方向
一建《专业工程管理与实务》科目分为10个专业:
- 建筑工程
- 公路工程
- 铁路工程
- 机场工程
- 港口与航道工程
- 水利水电工程
- 矿业工程
- 市政公用工程
- 通信与广电工程
- 机电工程
建议:
- 结合工作内容: 选择你目前从事或未来想从事的行业,这样备考和工作能结合,更有优势。
- 考虑市场需求和难度: 建筑工程、市政公用工程、机电工程是报考人数最多、市场需求也最大的三个专业,可以作为首选,难度上,建筑工程相对基础,市政和机电知识点更复杂。
第三步:开始系统学习
- 挑战: 作为非科班出身,你在工程技术、施工工艺、专业识图等方面会存在知识短板,这是你备考需要投入最多精力的地方。
- 优势: 工商管理专业在《建设工程经济》、《建设工程项目管理》中的管理、财务、法律、经济学等知识点上,可能会有一定的知识基础,学起来会更轻松。
- 学习策略:
- 先攻克基础: 从《建设工程法规》和《建设工程项目管理》入手,这两门是公共课,相对容易,能帮你建立对整个行业的基本认知。
- 主攻实务: 《专业工程管理与实务》是考试的难点和核心,必须投入大部分时间,建议跟着有经验的老师学习,重点攻克技术部分和案例题。
- 经济不能丢: 《建设工程经济》的计算题需要多加练习,不能掉以轻心。
工商管理专业可以考一建,但需要比工程类专业的毕业生多一年的工作经验。
虽然专业背景不占优势,但这并不意味着你不能成功,每年都有大量非工程背景的考生通过努力成功取证,关键在于:
- 满足硬性条件: 确保你的工作年限和工作经验符合要求。
- 下定决心,弥补短板: 承认自己在工程技术上的不足,并投入足够的时间和精力去学习。
- 科学备考: 制定合理的学习计划,选择适合自己的学习资料和课程。
祝你备考顺利,早日拿下一建证书!
