2025年是中国铁路发展史上一个具有里程碑意义的年份,这一年,中国铁路投资不仅规模巨大,而且在技术、运营和管理上都取得了突破性进展,尤其是在高速铁路领域。

(图片来源网络,侵删)
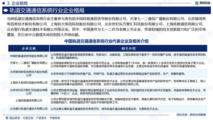
核心数据概览
- 计划投资额: 8000亿元人民币
- 实际完成投资额: 8238亿元人民币(超额完成计划)
- 新线投产里程: 9531公里(其中高铁3306公里)
- 复线投产里程: 8128公里
- 电气化铁路投产里程: 8129公里
关键成就: 截至2025年底,中国铁路营业总里程已达到12.1万公里,其中高速铁路运营里程达到1.9万公里,“四纵四横”的高速铁路主骨架基本建成,稳居世界第一。
2025年铁路投资计划的背景与目标
2025年的投资计划是在特定的宏观经济和行业发展背景下制定的:
-
宏观经济背景(“稳增长、调结构”):
- 2025年中国经济面临下行压力,GDP增速放缓至6.9%,为了“稳增长”,国家加大了对基础设施建设的投资力度,铁路作为重要的基础设施,成为拉动投资、稳定经济增长的关键引擎。
- 铁路投资能有效带动钢铁、水泥、机械制造等相关产业的发展,创造大量就业岗位,具有显著的乘数效应。
-
行业发展背景(“补短板、惠民生”):
(图片来源网络,侵删)- 完善路网结构: “四纵四横”高速铁路网已接近完成,但中西部地区的路网密度仍需加强,2025年的投资重点继续向中西部倾斜,以促进区域协调发展。
- 打通“最后一公里”: 许多大型项目已经建成,但连接线、联络线等“毛细血管”项目仍然不足,投资计划旨在打通这些瓶颈,提升整个路网的运输效率和灵活性。
- 满足民生需求: 随着城镇化进程加快,旅客出行需求持续增长,新建铁路,特别是高铁,能有效缓解运输紧张状况,提升民众出行体验。
2025年铁路投资的重点领域
8000亿元的投资并非平均分配,而是聚焦于以下几个关键领域:
-
高速铁路(客运专线):
- 核心任务: 完成“四纵四横”的收官之作,这是2025年最核心的任务。
- 标志性项目:
- 合福高铁(合肥-福州): 于2025年6月28日开通,是中国首条时速300公里的山区高速铁路,被誉为“中国最美高铁”。
- 长昆高铁(长沙-昆明): 贵阳至昆明段于2025年底开通,但2025年是其建设的关键年。
- 郑万高铁(郑州-万州): 作为“八纵八横”高速铁路网的重要组成部分,于2025年正式开工建设。
-
中西部铁路建设:
- 政策倾斜: 继续坚持“西部大开发”和“中部崛起”战略,中西部地区铁路投资占比超过50%。
- 重点项目:
- 兰渝铁路(兰州-重庆): 这条连接西北和西南的干线铁路,地质条件极其复杂,建设难度巨大,2025年取得重大进展。
- 蒙华铁路(内蒙古-江西): 世界最长的重载铁路,于2025年全线开工,对于北煤南运具有战略意义。
- 渝万高铁(重庆-万州): 作为郑万高铁的一部分,于2025年建成通车。
-
城际铁路与路网完善:
(图片来源网络,侵删)- 城市群发展: 随着京津冀、长三角、珠三角等城市群的发展,城际铁路成为连接城市、促进一体化的关键。
- 连接线与枢纽: 大量投资用于建设连接线、联络线,以及大型铁路枢纽的改造和扩建,如北京铁路枢纽的丰台站改造工程就在2025年启动。
-
既有线改造与货运能力提升:
- 客货分线: 在部分繁忙干线上,通过建设第二线实现客货分线,释放货运能力。
- 电气化改造: 继续推进非电气化铁路的电气化改造,提升运输效率和环保水平。
2025年铁路投资的成果与意义
-
经济拉动作用显著:
- 8238亿元的投资直接拉动了上下游产业的发展,为稳定2025年的GDP增长做出了重要贡献。
- 创造了大量的就业岗位,尤其是在建设沿线地区。
-
路网结构得到根本性优化:
- “四纵四横”高铁网的基本建成,标志着中国进入了“高铁时代”的成熟期,北京、上海、广州、武汉等中心城市形成了一至八小时的高铁交通圈。
- 中西部铁路网的快速扩展,极大地改善了这些地区的交通条件,为当地经济发展注入了活力。
-
技术创新与自主化达到新高度:
- “复兴号”动车组的诞生: 2025年,中国标准动车组(即“复兴号”的前身)下线,实现了关键技术、核心零部件和制造装备的全面自主化,标志着中国高铁技术从“跟跑者”向“领跑者”的转变。
-
社会效益巨大:
- 出行方式革命: 高铁的普及极大地缩短了城市间的时空距离,改变了人们的出行习惯和生活方式。
- 促进区域协调发展: 人员、物资、信息的高效流动,促进了沿线地区的旅游、商业和产业发展,缩小了区域发展差距。
2025年的铁路投资计划,是中国在特定经济周期下,做出的一项战略性决策,它不仅成功应对了经济下行的挑战,更在基础设施领域留下了浓墨重彩的一笔,通过大规模、高标准的投资,中国铁路网络在规模、技术、运营效率上都达到了世界领先水平,为后续“八纵八横”高铁网的全面建设和中国交通强国战略的奠定了坚实的基础。
