[公司名称] 新员工培训管理制度
第一章 总则
第一条 目的与意义 为帮助新员工快速了解公司文化、熟悉业务流程、掌握岗位技能,顺利融入团队并胜任岗位,同时确保公司人才引进与培养体系的标准化、规范化,特制定本制度。

(图片来源网络,侵删)
第二条 培训原则
- 系统性原则: 培训内容应覆盖公司、部门、岗位三个层面,形成完整的知识体系。
- 实用性原则: 培训内容应紧密结合实际工作需求,注重技能和知识的转化应用。
- 互动性原则: 鼓励采用多样化的培训形式,增强新员工的参与感和学习效果。
- 持续性原则: 新员工培训是一个持续的过程,不仅限于入职初期,应建立长期的辅导与反馈机制。
第三条 适用范围 本制度适用于所有与[公司名称]签订劳动合同的新入职员工,包括正式员工、试用期员工及实习生。
第四条 职责分工
- 人力资源部:
- 负责本制度的制定、修订、解释与监督执行。
- 负责公司级通用培训的组织、实施与评估。
- 负责新员工培训的整体规划、预算管理及档案管理。
- 协调各部门,确保培训资源到位。
- 各业务部门:
- 负责本部门级及岗位级培训的组织实施。
- 指定新员工的导师(Buddy),并监督其辅导工作。
- 负责新员工试用期考核的评估与反馈。
- 配合人力资源部完成新员工培训的各项需求调研与效果评估。
- 新员工本人:
- 积极参加公司组织的各项培训活动。
- 认真学习,主动提问,按时完成培训任务。
- 遵守培训纪律,尊重培训讲师。
- 在试用期内主动向导师和上级汇报工作进展与学习心得。
第二章 培训体系与内容
第五条 培训阶段 新员工培训分为三个阶段,贯穿整个试用期:

(图片来源网络,侵删)
-
第一阶段:入职引导(入职第1周)
- 目标: 帮助新员工完成从“外部人”到“公司人”的转变,快速熟悉环境。
- 公司级培训: 公司历史、愿景、使命、价值观;组织架构与部门职能;企业文化与规章制度(考勤、保密、奖惩等);办公环境与行政支持(IT设备、门禁、报销等)。
- 行政手续办理: 办理入职、签订合同、办理社保公积金等。
-
第二阶段:部门融入(入职第2周至第1个月)
- 目标: 帮助新员工熟悉部门业务、团队协作模式和岗位基本要求。
- 部门级培训: 部门职能、业务范围、工作流程;团队成员介绍与职责;部门规章制度与协作工具。
- 岗位级培训: 岗位职责说明书;工作目标与KPI;业务知识与专业技能;工作流程与标准操作程序;常用系统、软件及工具的使用方法。
-
第三阶段:岗位胜任(入职第2个月至试用期结束)
- 目标: 帮助新员工独立承担岗位职责,达到岗位绩效要求。
- 在岗实践: 在导师的指导下,逐步承担实际工作任务。
- 项目参与: 参与部门或公司的实际项目,在实践中学习和成长。
- 专题技能培训: 针对岗位所需的核心技能,参加公司内外的专项培训课程。
- 定期复盘与辅导: 导师与新员工进行定期一对一沟通,反馈工作表现,解决遇到的问题。
第六条 导师制度

(图片来源网络,侵删)
- 导师资格: 入职满一年以上,工作表现优秀,责任心强,具备良好沟通能力和辅导意愿的老员工。
- 导师职责:
- 工作指导: 解答新员工在工作中遇到的专业问题,传授工作经验和技巧。
- 文化融入: 帮助新员工理解并融入公司文化,建立良好的人际关系。
- 心态关怀: 关注新员工的思想动态,进行必要的心理疏导和鼓励。
- 定期沟通: 每周至少与新员工进行一次正式沟通,填写《新员工导师辅导记录表》。
- 导师激励: 公司将导师的辅导工作纳入其绩效考核,并设立“优秀导师”奖项,给予精神和物质奖励。
第三章 培训实施与管理
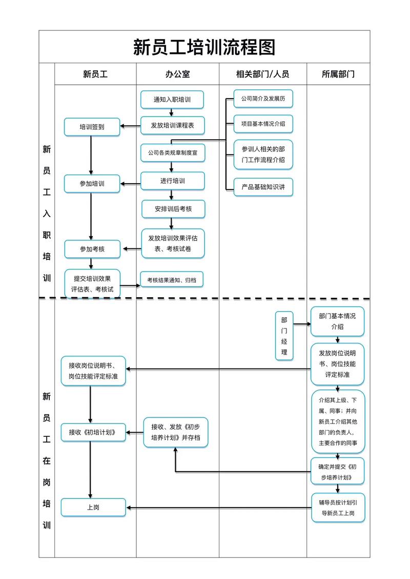
第七条 培训实施流程
- 入职前: 人力资源部向用人部门发送《新员工入职通知单》,用人部门据此准备培训计划并指定导师。
- 入职当天: 人力资源部组织入职引导,办理入职手续,并向新员工和导师发放《新员工培训手册》。
- 培训期间: 各部门按计划组织培训,人力资源部进行过程监督与支持。
- 试用期结束: 用人部门对新员工进行综合考核,并将结果反馈至人力资源部。
第八条 培训方式的不同,可采用灵活多样的培训方式:
- 课堂讲授: 适用于公司文化、规章制度等通用知识。
- 视频学习: 适用于标准化流程、软件操作等。
- 案例研讨: 适用于业务复盘、问题解决等。
- 在岗辅导: 导师“传、帮、带”,适用于技能学习。
- 沙盘模拟/角色扮演: 适用于销售、客服等岗位。
- 线上学习平台: 鼓励新员工利用公司内部学习平台进行自主学习。
第九条 培训纪律
- 新员工应按时参加所有培训课程,不得无故缺席、迟到或早退。
- 培训期间需将手机调至静音或震动模式,保持课堂安静。
- 认真听讲,做好笔记,积极参与互动和讨论。
- 爱护培训设施,保持培训场地整洁。
第四章 培训评估与考核
第十条 培训评估 培训效果评估分为四个层面(柯氏四级评估模型):
- 反应层评估: 通过《培训满意度调查问卷》,了解新员工对培训内容、讲师、组织安排的主观感受。
- 学习层评估: 通过笔试、实操考核、提问等方式,检验新员工对知识和技能的掌握程度。
- 行为层评估: 在试用期及转正后3-6个月内,由其直接上级和导师观察评估新员工在工作行为上的改变。
- 结果层评估: 对比新员工试用期前后的工作绩效,评估培训对个人业绩和团队目标的贡献。
第十一条 试用期考核 新员工试用期考核是培训效果的最终检验,由用人部门负责,人力资源部监督。
- 包括工作态度、工作能力、工作业绩三个维度。
- 考核方式: 结合导师评价、直接上级评价、日常工作表现及关键任务完成情况。
- 考核结果应用:
- 合格: 准予按期转正,成为公司正式一员。
- 不合格: 根据情况,可适当延长试用期(最长不超过法定上限),或予以解除劳动合同。
第五章 附则
第十二条 培训档案 人力资源部负责建立并维护新员工培训档案,记录其参加的培训、考核结果、导师评价及试用期考核等,作为员工职业发展和晋升的重要参考依据。
第十三条 制度解释与修订 本制度由公司人力资源部负责解释,公司将根据业务发展和实际运行情况,对本制度进行不定期修订。
第十四条 生效日期 本制度自发布之日起正式生效。
附件(可根据需要添加):
- 《新员工培训手册》
- 《新员工培训计划表(模板)》
- 《新员工导师辅导记录表》
- 《培训满意度调查问卷》
- 《新员工试用期考核表》
[公司名称] [发布部门:人力资源部] [发布日期:YYYY年MM月DD日]
