本大纲遵循“从心到脑,从理到行”的逻辑,分为五大模块,可以根据企业实际情况和培训时长进行调整。

(图片来源网络,侵删)
主管培训课程大纲:从业务骨干到卓越管理者
课程总览: 本课程旨在帮助新晋主管完成从“个人贡献者”到“团队领导者”的关键转变,通过系统性的理论学习、案例研讨、角色扮演和实践演练,学员将掌握核心管理技能,建立管理自信,能够有效带领团队达成目标,激发团队潜力,成为企业发展的中坚力量。
培训对象:
- 新晋升的主管、经理
- 潜力主管储备人才
- 从技术/业务岗位转岗至管理岗位的员工
培训目标:
- 角色认知: 清晰理解主管的角色定位、职责与挑战,完成心态转变。
- 团队管理: 掌握团队建设、激励、辅导和冲突管理的方法,打造高绩效团队。
- 绩效管理: 学会设定目标、有效辅导、公正评估和反馈,驱动团队绩效。
- 高效沟通: 提升向上、向下、平级及跨部门沟通的能力,建立良好工作关系。
- 自我提升: 培养领导力,进行自我管理,实现个人与团队的共同成长。
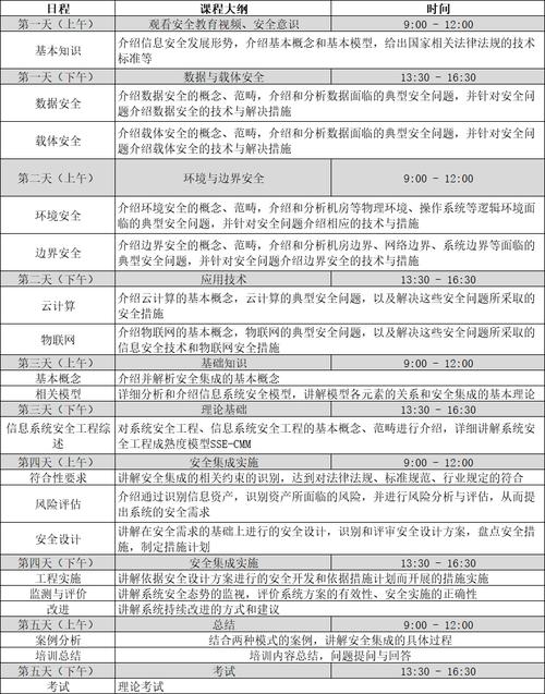
课程大纲(五大模块)
心法篇 - 角色认知与心态转型
- 目标: 完成从“做事”到“带人做事”的思维转变,建立管理者的基本心态。
| 单元 | 教学方法 | |
|---|---|---|
| 1 主管的角色与挑战 | - 新晋主管的常见困境: 角色模糊、授权困难、下属不服、时间不够等。 - 主管的三大核心角色: 战略执行者、团队领导者、关系协调者。 - 从“超级员工”到“团队教练”的转变: 思维模式、价值衡量标准、工作重心的变化。 |
讲授、小组讨论、案例分享 |
| 2 管理者的心智模式 | - 成长型思维 vs. 固定型思维: 如何看待失败、挑战和下属的能力。 - 主人翁心态: 从“被动执行”到“主动负责”。 - 同理心: 理解和关心下属,建立信任关系。 |
讲授、互动游戏、反思练习 |
| 3 管理者的自我管理 | - 时间管理: 识别并聚焦“重要不紧急”的事务(四象限法)。 - 情绪管理: 保持冷静与客观,处理压力与挫折。 - 建立个人信誉: 言行一致、专业可靠、勇于担当。 |
讲授、工具演练、个人行动计划 |
团队篇 - 打造高绩效团队
- 目标: 掌握团队发展的规律,学会如何组建、激励和管理不同阶段的团队。
| 单元 | 教学方法 | |
|---|---|---|
| 1 团队发展的四个阶段 | - 形成期、风暴期、规范期、执行期 的特征与管理策略。 - 如何识别团队当前所处阶段,并采取相应的领导风格。 |
模型讲解、案例分析、小组讨论 |
| 2 有效招聘与人才融入 | - 精准画像: 明确岗位需求,不仅仅是技能,更要匹配价值观。 - 结构化面试技巧: STAR法则提问与追问。 - 新人融入计划: 帮助新成员快速融入团队与文化。 |
讲授、角色扮演、面试演练 |
| 3 激励与认可的艺术 | - 激励理论概览: 马斯洛需求层次、赫茨伯格双因素理论。 - 非物质激励的N种方法: 及时表扬、授权赋能、提供成长机会、创造良好工作氛围。 - 如何进行有效的认可与赞赏。 |
讲授、案例研讨、经验分享 |
| 4 辅导与授权 | - 辅导 vs. 指令: 教会“钓鱼”而非“给鱼”。 - GROW模型: 目标、现状、方案、行动四步辅导法。 - 有效授权: 授权的原则、步骤与风险控制。 |
模型讲解、角色扮演、情景模拟 |
| 5 冲突管理与建设性反馈 | - 认识冲突: 冲突并非总是坏事,建设性冲突能促进创新。 - 处理冲突的五种策略: 竞争、合作、妥协、回避、迁就。 - 如何给予和接收建设性反馈: SBI(情境-行为-影响)模型。 |
讲授、角色扮演、案例研讨 |
绩效篇 - 驱动团队达成目标
- 目标: 建立以结果为导向的绩效管理体系,持续提升团队和个人的绩效。
| 单元 | 教学方法 | |
|---|---|---|
| 1 目标设定与对齐 | - SMART原则: 设定清晰、具体、可衡量、可实现、有时限的目标。 - 目标拆解与分解: 将团队目标分解到个人。 - 目标对齐: 确保个人目标与团队、公司目标一致。 |
工具讲解、小组练习、实战演练 |
| 2 绩效过程管理 | - 告别“秋后算账”: 绩效管理是持续的过程。 - 定期一对一沟通: 检查进度、解决问题、提供支持。 - 有效的工作辅导与跟进。 |
讲授、情景模拟、角色扮演 |
| 3 绩效评估与面谈 | - 绩效评估的目的: 评估、发展、激励,而非仅仅是评判。 - 评估中的常见误区与规避方法。 - 如何准备和进行一场成功的绩效面谈。 |
讲授、案例研讨、角色扮演 |
| 4 处理绩效问题员工 | - 识别绩效不佳的根本原因。 - PIP(绩效改进计划)的制定与执行流程。 - 艰难对话: 如何与员工进行严肃的绩效谈话。 |
案例分析、角色扮演、流程讲解 |
沟通篇 - 成为高效沟通者
- 目标: 掌握不同场景下的沟通技巧,建立和谐、高效的工作关系。
| 单元 | 教学方法 | |
|---|---|---|
| 1 沟通的基本原理与障碍 | - 沟通模型: 发送、接收、反馈、噪音。 - 常见的沟通障碍: 语言、文化、情绪、立场等。 - 积极倾听的技巧: 专注、提问、复述、共情。 |
讲授、互动游戏、视频分析 |
| 2 向上沟通:管理你的老板 | - 理解你的老板: 他的目标、风格和压力。 - 主动汇报: 汇报的时机、内容和技巧。 - 争取资源与支持: 如何提出合理的请求。 |
讲授、案例研讨、角色扮演 |
| 3 向下沟通:有效传达与激励 | - 清晰指令: 明确任务、目标和期望。 - 团队会议管理: 如何开高效会。 - 如何传递坏消息和处理负面情绪。 |
讲授、情景模拟、会议演练 |
| 4 平级与跨部门沟通 | - 建立协作关系: 换位思考,寻求共赢。 - 处理部门墙: 理解不同部门的立场和目标。 - 影响力: 在没有直接权力的情况下推动事情。 |
讲授、案例分析、小组讨论 |
成长篇 - 持续发展与领导力
- 目标: 培养持续学习和反思的习惯,塑造个人领导力风格。
| 单元 | 教学方法 | |
|---|---|---|
| 1 领导力的本质 | - 领导力 vs. 管理力: 管理是“把事做对”,领导是“做对的事”。 - 情境领导力: 根据下属的成熟度调整领导风格。 - 发现并发展你的领导力风格。 |
讲授、自我测评、小组分享 |
| 2 教练式领导 | - 教练的角色: 帮助下属发现问题、找到答案、承担责任。 - 核心教练技能: 提问、倾听、反馈、赋能。 - 如何在日常工作中运用教练技术。 |
模型讲解、角色扮演、实战演练 |
| 3 打造学习型团队 | - 营造鼓励试错和学习的文化。 - 识别团队成员的发展需求。 - 有效的人才梯队建设。 |
讲授、案例分享、行动计划制定 |
| 4 个人行动计划与总结 | - 培训回顾与关键知识点梳理。 - 制定个人90天行动计划: 将所学应用于实际工作。 - 分享与承诺: 学员分享学习心得与未来计划。 |
引导式讨论、行动计划工作坊、总结发言 |
培训形式建议
- 混合式学习: 线上预习(理论、视频) + 线下集中培训(互动、演练) + 线上社群(持续答疑、分享)。
- 互动性强: 大量采用案例分析、小组讨论、角色扮演、情景模拟等方式,确保学员参与。
- 实战导向: 结合公司内部的真实案例进行研讨,让学员能将所学直接应用于工作场景。
- 行动学习: 培训结束后,要求学员制定具体行动计划,并由导师或HR进行跟踪辅导。
这份大纲提供了一个全面的框架,您可以根据公司的具体需求、行业特点以及学员的现有水平,对各个模块和单元的内容进行增删和调整。

(图片来源网络,侵删)

(图片来源网络,侵删)
