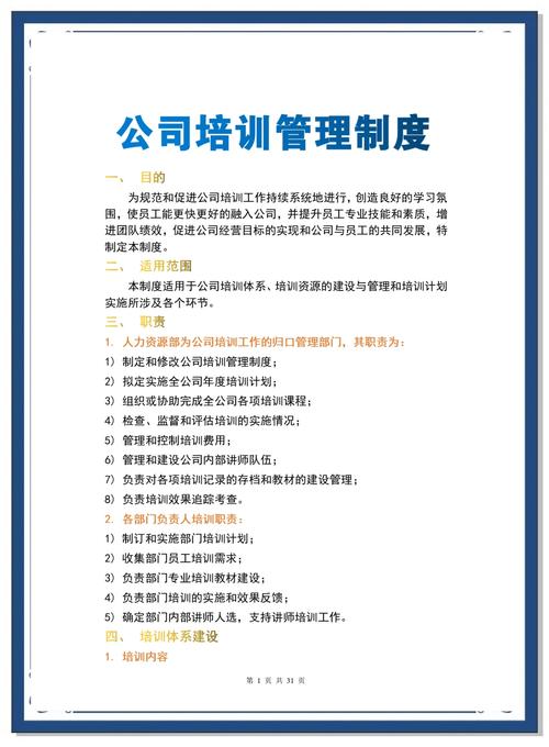
概括为“一个核心,六大模块”。

核心目标:
所有培训管理活动的最终目的都是为了支持企业战略目标的实现,通过提升员工的知识、技能、能力和态度,从而提高组织绩效和员工个人发展。
六大核心模块:
这六大模块构成了培训管理的完整生命周期,环环相扣,缺一不可。
培训需求分析
这是所有培训工作的起点和基础,如果需求分析不准确,后续的培训投入很可能会“打水漂”。
- 组织分析:
- 目标: 确定培训是否符合企业的战略方向和业务目标。
- 分析公司未来的发展方向、业务重点、面临的挑战和机遇,公司要开拓新市场,就需要对销售人员进行新产品知识和市场策略的培训。
- 任务分析:
- 目标: 明确要胜任某项工作,员工需要具备哪些知识、技能和能力。
- 分析特定岗位的职位说明书、工作流程和绩效标准,找出员工当前能力与岗位要求之间的差距。
- 人员分析:
- 目标: 识别出哪些员工需要接受培训,以及他们需要什么样的培训。
- 通过绩效评估、360度反馈、员工访谈、技能测试等方式,找出绩效不佳或能力不足的具体员工,并分析其根本原因是“不能”(缺乏技能)还是“不为”(缺乏意愿或动力)。
培训计划制定
在明确需求后,需要将培训需求转化为具体、可执行的计划。

- 培训目标设定:
设定清晰、可衡量的培训目标,通常使用SMART原则(具体的、可衡量的、可达成的、相关的、有时限的)。
- 培训课程体系设计:
根据需求设计或选择合适的培训课程,包括新员工入职培训、岗位技能培训、领导力发展培训、通用素质培训等。
- 培训方式选择:
- 根据培训内容和对象,选择最合适的培训方式。
- 线下: 讲座、工作坊、沙盘模拟、行动学习。
- 线上: E-Learning、直播课、微课。
- 混合式: 线上预习 + 线下研讨 + 线上实践。
- 根据培训内容和对象,选择最合适的培训方式。
- 培训资源规划:
规划培训所需的预算、讲师(内部讲师或外部讲师)、教材、场地、设备等资源。
- 培训日程安排:
制定详细的培训时间表、课程表,并通知到所有相关人员。
(图片来源网络,侵删)
培训组织与实施
这是将计划付诸行动的阶段,确保培训能够顺利进行。
- 培训准备:
发布培训通知、学员报名、课前预习资料准备、场地布置、设备调试、物料准备等。
- 培训过程管理:
培训期间的签到、课堂纪律维护、互动环节组织、讲师与学员的沟通协调等。
- 培训现场支持:
确保培训师和学员都能顺利参与,及时处理现场出现的突发状况。
培训效果评估
评估是检验培训价值、衡量投资回报的关键环节,最经典的是柯氏四级评估模型:
- 第一级:反应评估
评估学员对培训的满意度,通常通过“培训满意度调查问卷”进行,了解学员对课程、讲师、环境等的看法。
- 第二级:学习评估
评估学员在知识、技能或态度上是否学到了东西,通常通过考试、测验、案例分析、技能演示等方式进行。
- 第三级:行为评估
评估学员在培训后,其工作行为是否发生了积极改变,这是评估的难点,通常通过上级观察、同事反馈、360度评估、行为日志等方式,在培训后一段时间(如1-3个月)进行。
- 第四级:结果评估
评估培训是否对组织的最终业绩产生了积极影响,销售额是否提升、客户投诉率是否下降、生产效率是否提高等,这需要将培训效果与关键的绩效指标进行关联分析。
培训成果转化
培训的最终价值在于应用,如何确保学员将所学应用到实际工作中,是培训管理的核心挑战。
- 建立支持环境: 管理者在培训后要给予员工实践新技能的机会和指导。
- 设定实践任务: 在培训中就设计与工作相关的实践任务。
- 建立学习社群: 组织学员进行分享、复盘和交流。
- 提供持续辅导: 培训后安排导师或上级进行跟踪辅导。
培训体系与资源管理
这是保障培训工作能够持续、高效运转的“后台”支持系统。
- 培训体系建设:
建立和完善公司的培训制度、流程、标准和政策,形成体系化运作。
- 内部讲师队伍建设:
选拔、培养、激励和认证公司的内部讲师,他们是企业知识传承和经验沉淀的重要力量。
- 课程库与知识库建设:
系统地管理和沉淀公司的优质课程、案例、课件等知识资产,形成公司的知识库。
- 培训信息系统管理:
使用LMS(学习管理系统)等IT工具,管理培训计划、报名、学习、评估等全流程数据,实现培训管理的数字化和自动化。
一个完整的培训管理体系,就像一个精密的工厂:
- 需求分析是“研发部门”,负责生产出符合市场(公司战略)需求的“产品”(培训课程)。
- 计划制定是“生产计划部”,负责制定详细的生产蓝图。
- 组织实施是“生产车间”,负责将蓝图变为现实。
- 效果评估是“质检部”,负责检验产品质量。
- 成果转化是“市场营销部”,负责将产品推向市场并创造价值。
- 体系资源管理是“后勤保障部”,为整个工厂的运转提供支持。
只有这六大模块协同运作,培训管理才能真正发挥其价值,成为企业发展的“助推器”。
