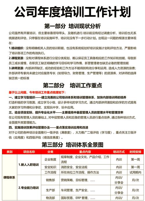
新员工入职培训
这是每位员工加入公司的第一课,目的是帮助他们快速了解公司、融入团队、胜任岗位。

(图片来源网络,侵删)
-
公司文化与价值观
- 公司历史、愿景、使命和核心价值观。
- 组织架构、各部门职能及协作关系。
- 企业文化故事、英雄人物和行为准则。
- 公司的礼仪、着装规范和“潜规则”。
-
规章制度与政策
- 人力资源政策:考勤、休假、加班、报销、绩效管理、薪酬福利体系。
- 行为规范:员工手册、信息安全、保密协议、反骚扰政策。
- 合规性:劳动法相关基础知识、公司合规要求。
-
业务与产品知识
- 公司主营业务、核心产品或服务介绍。
- 市场定位、主要竞争对手及行业概况。
- 了解公司如何为客户创造价值。
-
办公环境与工具
(图片来源网络,侵删)- 办公场所设施(如茶水间、打印区、会议室)的使用。
- IT系统培训:公司邮箱、内部通讯工具(如企业微信、钉钉)、OA系统、CRM/ERP系统等。
- 安全须知(消防、急救等)。
-
角色与团队融入
- 岗位职责、工作目标、汇报关系。
- 认识团队成员、直属上级和关键同事。
- 职业发展通道初步介绍。
通用能力培训
这类培训适用于所有层级的员工,旨在提升其职业素养和综合能力。
-
职业素养与软技能
- 沟通技巧:有效倾听、清晰表达、跨部门沟通、向上管理。
- 团队协作:建立信任、解决冲突、角色认知、团队凝聚力。
- 时间管理与效率提升:优先级排序、任务分解、抗干扰能力。
- 问题分析与解决:逻辑思维、结构化分析工具(如5Why、鱼骨图)。
- 创新思维:突破思维定式、头脑风暴、设计思维。
- 情绪管理与压力应对:自我认知、情绪调节、压力疏导。
-
办公软件与数字化技能
(图片来源网络,侵删)- 高级办公软件应用:Excel函数与数据透视表、PPT设计与呈现、Word排版。
- 数字化工具:项目管理工具(如Trello, Asana)、在线协作平台、基础数据分析工具。
- 信息安全意识:防范网络钓鱼、保护公司数据、密码安全。
管理能力培训
针对管理者(从新任经理到高层领导)的培训,重点在于“从管事到管人”的转变。
-
新任经理/主管培训
- 角色认知:从“超级员工”到“管理者”的转变。
- 目标设定与分解:如何设定SMART目标并有效分解。
- 任务委派与授权:识别可授权任务、有效授权、跟进与辅导。
- 绩效反馈与辅导:进行一对一沟通、给予建设性反馈、激励下属。
- 团队建设:打造高绩效团队、管理团队动态。
-
中层管理能力提升
- 战略理解与执行:理解公司战略并分解为部门行动计划。
- 高效团队管理:激励与保留核心人才、处理团队冲突、培养后备力量。
- 预算与资源管理:理解并管理部门预算、合理分配资源。
- 跨部门协作与影响力:在没有直接管辖权的情况下推动工作。
- 项目管理基础:规划、执行、监控和收尾项目。
-
高层领导力发展
- 战略思维与决策:洞察行业趋势、制定长远战略、承担风险决策。
- 变革管理:引领组织变革、管理变革阻力。
- 组织发展与文化建设:塑造和维护企业文化、设计组织架构。
- 商业敏锐度:理解财务报表、市场动态和商业模式。
- 教练式领导:培养和发展高潜力人才。
人力资源专业能力培训
针对HR从业者的专业培训,旨在提升其专业技能和知识深度。
-
招聘与配置
- 人才画像构建:精准定义岗位需求。
- 招聘渠道拓展与管理:内外部渠道的有效运用。
- 面试技巧深化:行为面试法、结构化面试、压力面试。
- 雇主品牌建设:提升公司在人才市场的吸引力。
- 人才地图绘制:关键岗位人才盘点与规划。
-
培训与发展
- 培训需求分析:如何识别组织、岗位和个人的培训需求。
- 课程设计与开发:学习路径图设计、微课开发、案例教学。
- 培训效果评估:柯氏四级评估法的应用。
- 学习与发展项目策划:如新员工项目、领导力发展项目。
- 导师制与教练技术:建立有效的内部辅导体系。
-
绩效管理
- 绩效管理体系设计:从KPI到OKR的应用。
- 绩效面谈技巧:如何进行有效的绩效回顾和发展规划。
- 绩效结果应用:与薪酬、晋升、发展的联动。
- 绩效问题员工管理:识别低绩效原因并制定改进计划。
-
薪酬福利
- 薪酬体系设计:岗位价值评估、薪酬结构、宽带薪酬。
- 市场薪酬调研:如何获取和运用薪酬数据。
- 福利体系创新:法定福利、补充福利、弹性福利计划。
- 长期激励设计:股权、期权等激励工具的应用。
-
员工关系
- 劳动法律法规:最新劳动法、劳动合同法解读与应用。
- 员工沟通与关怀:建立有效的员工沟通渠道(如EAP)。
- 员工活动与文化建设:策划和组织员工活动,增强归属感。
- 劳动争议预防与处理:合规操作、风险规避、纠纷处理技巧。
-
人力资源数据分析
- HR指标体系构建:如人效、离职率、招聘完成率等。
- 数据可视化:使用工具(如Tableau, Power BI)呈现数据。
- 数据驱动的决策:通过数据分析发现问题、预测趋势、支持决策。
法律合规与风险防范
面向全员或管理者的培训,确保企业运营合法合规。
-
全员法律合规
- 《劳动法》、《劳动合同法》核心条款解读。
- 反职场歧视与反骚扰:建立尊重、平等、包容的工作环境。
- 数据安全与隐私保护:个人信息保护法(PIPL)的应用。
-
管理者合规管理
- 合规招聘与录用:避免歧视性招聘。
- 合法解雇与裁员流程:降低法律风险。
- 工伤处理与预防。
一个成功的人力资源培训体系,应该是体系化、分层级、多样化的,它不仅关注员工的技能提升,更注重企业文化的传承和战略目标的实现,培训形式也应灵活多样,包括但不限于:
- 线下培训:工作坊、讲座、沙盘模拟。
- 线上学习:e-learning平台、微课、直播课。
- 混合式学习:线上线下结合。
- 在岗培训:导师制、轮岗、项目实践。
- 外部交流:行业峰会、标杆企业参访。
培训的目的是为了赋能员工,驱动业务增长,因此需要持续评估培训效果,并根据反馈和业务变化不断优化培训内容。
